2024年初以来,A股证券公司掀起高管“辞职潮”,涉及招商证券(600999.SH)、东兴证券(601198.SH)、兴业证券(601377.SH)等20多家券商。
其中,2月2日,东兴证券公告称,总经理张涛因个人原因申请辞去董事会董事及总经理等职务。总经理空缺期间,拟由公司董事长李娟代为履行总经理职责。
随后,2月4日,证监会官网发文表示,证监会将全面排查“欺诈发行、财务造假等信息披露违法行为”涉案中介机构,督促其履行好“看门人”职责。而2023年以来,东兴证券就先后被曝遭立案调查、出具警示函。
2023年3月31日,东兴证券因涉嫌保荐、承销及持续督导等业务未勤勉尽责,收到证监会下发的《立案告知书》。近年来,该公司保荐的多家企业上市之后便业绩变脸,遭资本市场质疑“保荐质量差”。
此外,2023年11月、2024年1月,东兴证券又因在债券业务中履职尽责不到位,先后被甘肃监管局、证监会采取出具警示函的行政监管措施。
在二级市场上,东兴证券的股价表现亦不尽如人意。2024年2月5日,该公司盘中股价最低跌至7.14元/股,创下上市以来股价新低。截至3月1日收盘,其股价报8.53元/股。
10家保荐企业上市后业绩下滑,2家总市值低于募资额
据证监会官网信息,2月18—19日,证监会召开了一系列座谈会,参会代表普遍关注上市公司监管情况,认为一些上市公司质量不高,甚至有的上市目的不纯,以“圈钱”“套现”为目的,严重影响投资者信心。
而券商等中介机构作为资本市场的“看门人”,上市公司的质量高低与其在保荐工作中是否勤勉尽责密切相关。从部分IPO公司上市之后的业绩表现来看,近年来,东兴证券的保荐质量值得商榷。
时代商学院研究发现,2022年,由东兴证券担任保荐机构和主承销商并成功上市的IPO公司共有8家。如下图所示,该8家公司分属不同行业,但其中6家公司的扣非后归母净利润均在上市当年就出现下滑。另外两家公司中,美好医疗(301363.SZ)在上市次年扣非后归母净利润开始下滑,联迪信息(839790.BJ)从上市前的2020年扣非后归母净利润开始下滑,且上市之后的下滑幅度进一步扩大。

该8家公司中,腾远钴业(301219.SZ)、和顺科技(301237.SZ)在上市前后业绩“变脸”的幅度最为引人注目。2021年,两家企业的扣非后归母净利润分别同比增长229.85%、67.26%,2022年则分别同比下降78.84%、55.73%;2021—2022年,嘉曼服饰(301276.SZ)、光华股份(001333.SZ)的扣非后归母净利润也均从同比增长50%以上变为同比下滑超20%。
2023年前三季度,上述8家公司中,除阳光乳业(001318.SZ)外,其余7家公司的扣非后归母净利润均呈下滑态势。其中,和顺科技、联迪信息的扣非后归母净利润同比降幅均超过80%。根据业绩预报,2023年,和顺科技的扣非后归母净利润预计同比下降93.50%~91.64%,金额从2021年的1.22亿元预计缩水至350万~450万元。
或受业绩拖累,和顺科技的股价已跌破发行价56.69元/股,3月1日收报20.62元/股。此前,今年2月7日,该公司总市值缩水至11.92亿元,与11.34亿元的募资总额基本持平。
与和顺科技类似的公司还有奥尼电子(301189.SZ)、杰美特(300868.SZ),分别于2021年、2020年登陆A股。这两家公司同样均由东兴证券担任保荐机构,募资总额分别为19.85亿元、13.20亿元。截至2月7日收盘,两家企业的总市值分别缩水至17.99亿元、12.63亿元,均已低于其IPO募资总额。
除此之外,奥尼电子、杰美特的扣非后归母净利润不但均在上市当年下滑,甚至先后出现亏损。
根据财报,奥尼电子于2021年12月上市,2020年,该公司扣非后归母净利润同比增长316.97%,2021—2022年则分别同比下降39.76%、67.34%;2022年的降幅有所扩大;2023年,该公司扣非后归母净利润预计亏损3200万~3700万元,2022年同期则为盈利3818.52万元。
杰美特于2020年8月24日上市,2019年的扣非后归母净利润同比增长123.79%,2020—2022年则分别同比下降33.15%、106.35%、2667.25%,降幅呈连续扩大态势;2021年,该公司扣非后归母净利润由正转负,2021—2022年的扣非后归母净利润分别亏损570.20万元、1.58亿元,2023年预计亏损9600万~1.39亿元。
据时代商学院统计,上述10家公司在IPO过程中支付的承销及保荐费用合计超过10亿元。其中腾远钴业、奥尼电子、杰美特排名前三,支付给东兴证券的承销及保荐费用分别为2.45亿元、1.63亿元、1.12亿元。
综上可知,上述公司被东兴证券成功保荐上市后,集体出现业绩下滑的情况。
因“泽达易盛案”被立案调查后,再遭监管警示
在东兴证券保荐的IPO项目中,泽达易盛(688555.SH,已退市)无疑是一个欺诈发行的典型案例。
2月4日,证监会官网发布《证监会依法从严打击欺诈发行、财务造假等信息披露违法行为》一文称,证监会始终对欺诈发行行为予以全方位“零容忍”打击,坚决阻断发行上市“带病闯关”,从源头上保护投资者合法权益。
公开资料显示,2020年6月23日,泽达易盛经东兴证券保荐成功在科创板上市。2023年7月7日,该公司因欺诈发行以及其他信息披露违法违规行为,被上交所实施重大违法强制退市,成为科创板首批退市企业。
根据证监会公告,泽达易盛在招股书中虚增营业收入、利润,编造重大虚假内容、隐瞒重要事实。2016—2019年累计虚增营收3.42亿元,累计虚增利润1.87亿元;在年度报告中存在虚假记载,2020—2021年分别虚增利润8246.92万元、2665.78万元,占当期报告记载的利润总额的比例分别为88.97%、56.23%。
根据泽达易盛招股书,其保荐代表人为东兴证券的胡晓莉、陶晨亮。时代商学院查询中国证券业协会官网发现,胡晓莉、陶晨亮均于2019年1月31日登记为东兴证券保荐代表人,均为本科学历,目前的登记状态均为“正常”。
作为泽达易盛的保荐机构,2023年3月31日,东兴证券因在执行泽达易盛首次公开发行股票并在科创板上市的项目中,涉嫌保荐、承销及持续督导等业务未勤勉尽责,收到证监会《立案告知书》(证监立案字03720230016号)。
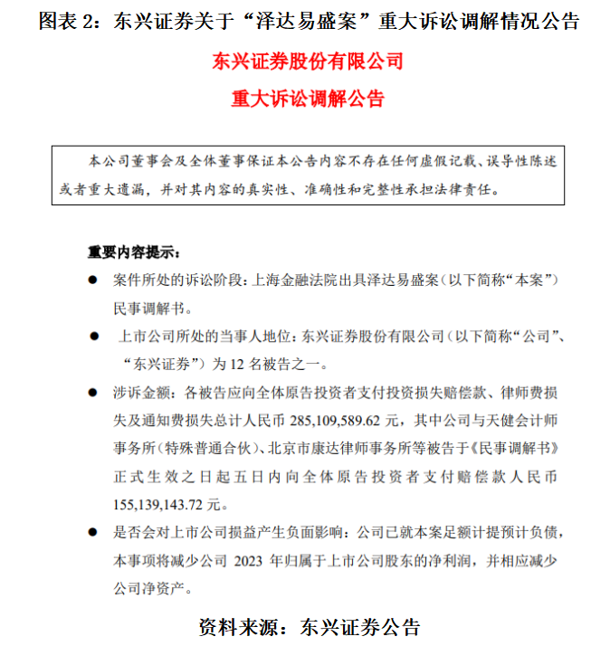
此外,受泽达易盛被投资者共同起诉一案影响,东兴证券在2023年12月27日发布公告称,该公司已于当年12月26日收到上海金融法院出具的《民事调解书》,应在《民事调解书》正式生效之日起五日内,与天健会计师事务所(特殊普通合伙)、北京市康达律师事务所等被告向全体原告投资者支付赔偿款1.55亿元。

值得注意的是,在上述立案调查结果尚未公布前,东兴证券又两度受罚。
2023年11月,东兴证券作为兰州黄河生态旅游开发集团有限公司非公开发行的“22兰旅02”“22兰旅03”公司债券的受托管理人,因未按照债券受托管理协议的约定履职尽责,被甘肃监管局采取出具警示函的行政监管措施。
2024年1月5日,东兴证券作为泰禾集团股份有限公司的公司债券受托管理人,在受托管理过程中存在履职尽责不到位的情况,未能督导该公司真实、准确、完整,及时披露相关信息,被证监会采取出具警示函的监督管理措施。
投行业务收入大幅下滑,或被调出券商“白名单”
在2023年3月因“泽达易盛案”被证监会立案调查后,东兴证券的投行业务收入出现大幅下滑。财报显示,2023年上半年,东兴证券的投行业务收入为1.01亿元,同比大幅减少78.24%。
其中,IPO业务收入降幅最大。财报显示,2023年上半年,东兴证券担任主承销商及联席主承销商的IPO业务承销金额、承销收入分别为4.87亿元、3726.51万元,同比分别大幅减少93.31%、90.11%。

2023年三季报显示,当年第三季度,东兴证券的营业收入为11.89亿元,同比增长16.52%;归母净利润为1.2亿元,同比下降56.23%,该季度呈增收不增利态势;经营活动产生的现金流量净额为-16.82亿元,同比大幅下降272.83%。
根据2023年业绩预告,2023年,东兴证券的归母净利润预计为7亿~9亿元,同比增长率为35.34%~74.01%,主要原因为投资收益和公允价值变动收益增长较大。
此外,据《证券时报》报道,2024年1月,证券公司“白名单”评估标准迎来调整更新。
最新评估标准要求“券商在最近12个月内被证监会采取监管措施5次以上的,不得纳入白名单;因涉嫌违法违规事项正在被立案调查的券商,不接受其白名单申请;已在白名单的券商涉嫌违法违规被立案调查的,立即暂停白名单的各项监管便利。但在相关调查结果确定前,暂不调出”。
证监会官网显示,从2021年5月发布的首批证券公司“白名单”到2023年6月公布的最新一批“白名单”中,东兴证券均榜上有名。但根据上述最新评估标准要求,该公司目前因被立案调查已被暂停“白名单”的各项监管便利。
据悉,证券公司“白名单”制度对纳入白名单的证券公司取消部分监管意见书要求,同时对确有必要保留的监管意见书简化工作流程,从事前把关转为事中事后从严监督检查。另外,创新试点业务的公司须从白名单中产生,不受理未纳入白名单公司的创新试点类业务申请。
那么,被暂停白名单各项监管便利是否将对东兴证券具体业务产生较大影响?2023年之前,其IPO业务是否为获取高额保荐承销费用而“只荐不保”?张涛于春节前一周辞去总经理等职务,又是否与其任职期间该公司屡遭警示和被证监会立案调查有关?
针对上述问题,2月23日,时代商学院向东兴证券发函询问,截至发稿,该公司尚未作回复。

